【導讀】本文利用紅外吸收型二氧化碳氣體傳感器設計了一種二氧化碳氣體檢測電路,詳細闡述了其結構和工作原理。該電路具有測量范圍寬、靈敏度高、響應時間快、選擇性好、抗干擾能力強等優點。
隨著人類社會的進步和科學技術的發展,人們的生活水平得到了迅速提高,工業生產規模也迅速擴大,但同時導致了二氧化碳的排放成倍增長,如溫室效應,土地荒漠化程度加速等,嚴重影響并破壞著人類的生存環境。另外,二氧化碳是作物光合作用的主要原料,其含量合適與否直接影響作物的生長。近年來,隨著人們環保意識的增強,科技進步的進步,如何快速檢測二氧化碳的含量,削減二氧化碳的排放,已成為各級政府和廣大有識之士特別關注的問題,因此研究并設計二氧化碳檢測電路具有十分重要的意義。
目前檢測二氧化碳的方法主要有化學法、電化學法、氣相色譜法、容量滴定法等,這些方法普遍存在著價格貴,普適性差等問題,且測量精度還較低。而傳感器法具有安全可靠、快速直讀、可連續監測等優點。目前各種檢測用的二氧化碳傳感器主要有固體電解質式、鈦酸鋇復合氧化物電容式、電導變化型厚膜式等,這些傳感器存在對氣體的選擇性差、易出現誤報、需要頻繁校準、使用壽命較短等不足。而紅外吸收型二氧化碳傳感器具有測量范圍寬、靈敏度高、響應時間快、選擇性好、抗干擾能力強等特點。為此本設計采用紅外吸收型二氧化碳傳感器,整個電路設計力求簡單易用,快速直讀,價格低廉。
檢測電路的工作原理
紅外吸收型二氧化碳氣體傳感器的工作原理〔1〕
紅外吸收型CO2氣體傳感器是基于氣體的吸收光譜隨物質的不同而存在差異的原理制成的。不同氣體分子化學結構不同,對不同波長的紅外輻射的吸收程度就不同,因此,不同波長的紅外輻射依次照射到樣品物質時,某些波長的輻射能被樣品物質選擇吸收而變弱,產生紅外吸收光譜,故當知道某種物質的紅外吸收光譜時,便能從中獲得該物質在紅外區的吸收峰。同一種物質不同濃度時,在同一吸收峰位置有不同的吸收強度,吸收強度與濃度成正比關系。因此通過檢測氣體對光的波長和強度的影響,便可以確定氣體的濃度。
根據比爾朗伯定律,輸出光強度 、輸入光強度 和氣體濃度 之間的關系為:
式中 為摩爾分子吸收系數;C 為待測氣體濃度;L 為光和氣體的作用長度(傳感長度)。對上式進行變換得:
![]()
通過檢測相關數據就可以得知氣體的濃度 。
圖1:二氧化碳傳感器探頭結構
紅外二氧化碳傳感器探頭結構如圖1所示。是由紅外光源、測量氣室、可調干涉濾光鏡、光探測器、光調制電路、放大系統等組成。紅外光源采用鎳鉻絲,其通電加熱后可發出3~10μm的紅外線,其中包含了4.26μm處CO2氣體的強吸收峰。在氣室中,二氧化碳吸收光源發出特定波長的光,經探測器檢測則可顯示出二氧化碳對紅外線的吸收情況。干涉濾光鏡是可調的,調節他可改變其通過的光波波段,從而改變探測器探測到信號的強弱。紅外探測器為薄膜電容,吸收了紅外能量后,氣體溫度升高,導致室內壓力增大,電容兩極間的距離就要改變,電容值隨之改變。CO2氣體的濃度愈大,電容值改變也就愈大。
1.2 檢測電路的設計原理
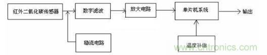
圖2:檢測電路原理框圖
檢測電路設計的原理框圖如圖2所示。
檢測電路由紅外二氧化碳傳感器、數字濾波電路、放大電路、穩流電路、單片機系統、溫度補償等組成。基本原理是紅外二氧化碳傳感器將檢測到的二氧化碳氣體濃度轉換成相應的電信號,輸出的電信號分別經過濾波、放大處理,輸入到單片機系統,并經溫度和氣壓補償等處理后,由單片機系統輸出送顯示裝置顯示其測量值。
[page]
檢測電路的設計
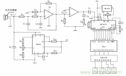
圖3:二氧化碳檢測電路圖
按照上述設計原理,設計的二氧化碳檢測電路如圖3所示。工作原理是首先由紅外傳感器將探測到二氧化碳氣體的濃度并轉換成電信號,濾波電路提取電信號并輸出到放大電路,經過單片機系統處理后輸出,再由74AC138送入顯示電路,以實現對二氧化碳氣體濃度的檢測。
電路中由R1、R2、R3、R4、C1、C2和運放組成濾波電路〔2〕,在電路中既引入了負反饋,又引入了正反饋。當信號頻率趨于零時,C1的電抗趨于無窮大,因而正反饋很弱;信號頻率趨于無窮大時,C2的電抗趨于零。這樣就保證了當信號頻率在趨于零和無窮大之間的任何一個值,濾波電路都可以正常提取相應的電信號。
濾波電路之后的放大電路,其作用是將濾波電路輸出的信號放大到一定的程度,以便驅動負載。R6和C4串聯構成校正網絡用來對電路進行相位補償。
單片機系統由MC14433和8031構成,MC14433是一種雙積分A/D轉換芯片,與8031單片機如圖方式連接。MC14433的轉換結果Q-Q接8031的P1.0-P1.3,選通輸出脈沖DS1-DS4接8031的P1.4-P1.7。轉換結果標志EOC,一方面接至更新轉換控制信號輸入線DU,另一方面接至8031的中斷輸入線INT1,表明單片機既可采用中斷方式讀入A/D轉換的結果,也可以采用查詢方式。結果送入74AC138并驅動數碼管顯示具體數值[3][4]。
檢測處理程序流程框圖
檢測處理程序流程框圖如圖4所示。采用MCS系列匯編語言〔5〕編程,由于有硬件設計的保證,使得整個系統既可以工作在循環查詢的方式,也可工作在中斷管理的方式。
圖4:檢測處理程序流程圖
結束語
該設計已成功運用于延安市農科所花卉示范園,運行效果良好。實踐證明本檢測電路操作簡單,數值顯示,體積小便于攜帶,非常直觀,連續快速檢測,可隨時檢測室內、外各種場合二氧化碳氣體的含量。


