【導讀】工程師們經常面臨這樣的挑戰:縮小系統設計,或在相同數量的印刷電路板(PCB)空間內包裝額外的功能。由于在較小的系統中PCB密度較高,設計人員可能會期望增加板布線和板布局的難度。

本文將探討模擬信號鏈產品,這些產品是專門為幫助工程師優化電路板空間而開發的,并且不會犧牲其系統的特性、成本、簡單性或可靠性。它的目的是幫助您了解如何利用這些設備的優點來為小空間開發緊湊、高性能的解決方案。
運算放大器和比較器:封裝靈活
在模擬電路中,運放放大器之所以受歡迎是由于它的通用性。運放放大器使高性能和高穩定的放大電路與很少的無源元件。這是我們開始討論的一個好地方,因為運放組合有許多性能級別和獨特的包選項。
在德州儀器的案例中,op放大器提供了16種不同的封裝,包括行業最小的單通道和四通道封裝,為您提供多種選擇,以幫助減少PCB面積時,您需要它。與競爭對手的小型設備相比,TI公司的0.8- 0.8 mm無引線(X2SON)單通道包要小13%,而其2.0- 2.0 mm特小QFN (X2QFN)包要小7%。
考慮TLV9061(單臺)、TLV9062(雙臺)和TLV9064(四臺)設備,它們是低壓(1.8到5.5 V) op放大器,具有軌到軌的輸入和輸出擺動功能。TLV9061在其X2SON封裝中,是一款小巧的單通道運放,比競爭對手的設備小8%(圖1)。這種5.5 v運放具有10 mhz增益帶寬和1.5 mv最大偏移電壓,為需要小占用空間和高電容負載驅動的低壓應用提供了解決方案。

圖1. TLV9061是業內最小的10mhz, 1.8- 5.5 v運算放大器,僅占0.64 mm2。(來源:TI)
業內最小的比較器
與標準運放相似,比較器有兩個輸入端,一個輸出端和兩個電源引腳。比較器之所以得名,是因為它比較應用于其輸入的電壓,并根據輸入電平設置輸出電壓。一個輸入是主要輸入信號VIN,另一個輸入是參考信號VREF。這些輸入可以有直流和交流分量。
業內最小的比較儀,TI公司的TLV7081,采用WCSP封裝,尺寸為0.7×0.7 mm(圖2),比競爭產品小4%。這款comparator的運行電壓可降至1.7 V,因此它適用于對空間至關重要的設計,如智能手機和其他便攜式或電池供電的應用程序。TLV7081的特點是輸入電壓范圍獨立于電源電壓。因此,比較器可以直接連接到電源是活躍的,即使它沒有動力。

圖2. 圖示為TI TLV7081低壓比較器的功能框圖。(來源:TI)
最小的引線電流感應放大器
隨著對系統智能和電力效率的需求持續增長,對關鍵系統電流的更好監測變得越來越重要。測量電流最常用的方法是檢測一個分流器或電流檢測電阻器上的電壓降。
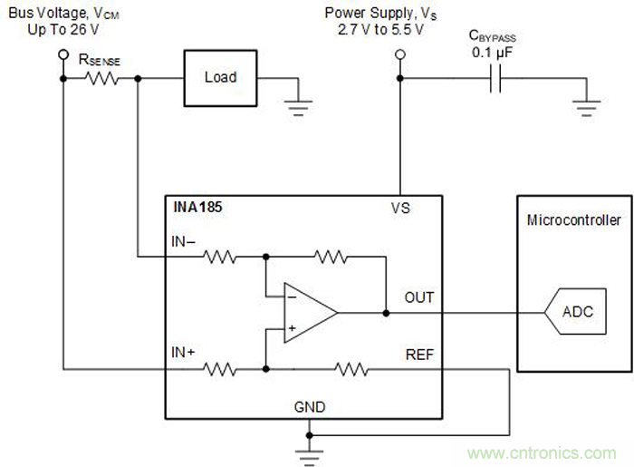
TI的INA185電流檢測放大器采用尺寸為1.6×1.6 mm(2.5 mm 2)的小外形晶體管(SOT)-563封裝,比最接近的同類引線封裝小40%(圖3)。該器件專為空間受限的應用而設計,可在-0.2至+26 V的共模電壓下感測電流檢測電阻兩端的壓降,而與電源電壓無關。

圖3.這是采用INA185的典型應用電路。(來源:TI)
將電流檢測放大器與集成的電流檢測電阻器配合使用可簡化電阻器選擇和PCB布局方面的困難。INA185在四個固定增益設備選項中集成了匹配的電阻增益網絡。放大器中匹配的電阻增益網絡可實現低至0.2%的最大增益誤差,這有助于其在溫度和工藝變化范圍內的性能。
INA185具有0.2%的增益誤差和2 µs的典型響應時間,可進行快速故障檢測以防止系統損壞。
數據轉換器:每平方毫米的價值更高
您可以使用小型數據轉換器顯著減少PCB占用面積,增加通道密度并利用其他組件和功能的更高集成度。例如,TI ADS7066是一種16位,8通道逐次逼近寄存器(SAR)模數轉換器(ADC),封裝在一個封裝中,可實現最大的通道密度并節省電路板空間54%小于競爭設備。
ADS7066具有一個集成的無電容基準電壓源和一個基準電壓緩沖器,通過減少外部元件的數量來幫助減小整體解決方案的尺寸。ADS7066具有內置失調校準功能,可在較寬的工作條件下提高精度。ADS7066的八個通道可以分別配置為模擬輸入,數字輸入或數字輸出,從而實現了較小的系統尺寸并簡化了混合信號反饋和數字控制的電路設計。
結論
得益于其封裝和工藝技術,TI能夠跨多個產品組合提供業界最小的設備。該公司的封裝包括傳統的 陶瓷 和含鉛選項以及先進的芯片級封裝-四方扁平無鉛(QFN ),晶片芯片級封裝(WCSP )或管芯尺寸球柵陣列(DSBGA )-使用細間距導線鍵合和倒裝芯片互連,并提供SiP, 模塊,堆疊和嵌入式管芯格式。
推薦閱讀:





