【導讀】音樂玩家常常會提到幻象電源這個專業名詞,那么什么是幻象電源,它與普通電源有何區別?它出現在哪些場景呢?今天我們就來一起聊一聊幻象電源。
1. 幻象電源:
音樂玩家常常會提到幻象電源這個專業名詞,那么什么是幻象電源,它與普通電源有何區別?它出現在哪些場景呢?今天我們就來一起聊一聊幻象電源。
幻象電源通常是一個在XLR電纜的引腳2和3上運行的一個正電壓(通常是從12V到48V),用于給電容式麥克風進行供電。使用“幻象”來描述這一特殊應用場景的電源,是因為音頻信號和供電只需一根XLR電纜即可,不需要額外的供電線纜。
一般動圈式麥克風不會使用到幻象電源,專業電容式麥克風才會使用到幻象電源, 因為電容式麥克風輸出阻抗非常高,幻象電源電路可以用來減少輸出阻抗。
2. TI的幻象電源方案:
幻象電源通常有如下指標要求:
● 輸入電壓:5VIN/12VIN
● 輸出電壓:48VOUT
● 紋波<20mV
● 負載電流通常<60mA
滿足如上指標,TI有3個方案很適合在幻象電源設計中使用。
1)TPS61391集成電流鏡的 85V 輸出電壓升壓轉換器。
TPS61390/TPS61391 芯片應用在網紅聲卡的幻象電源中,主要優點有:
● 集成電流監控和保護功能的單芯片解決方案
● 小尺寸:QFN 3 mm x 3 mm,使用0604電感即可
● 低輸出紋波
● 快速過流保護的響應時間
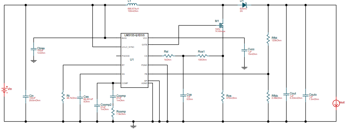
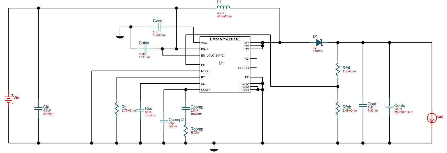
2)LM51571-Q1 采用雙隨機展頻技術的 4A、50V、2MHz 寬輸入電壓升壓、反激式和 SEPIC 轉換器 (LM51571-Q1為車規級芯片,工業版本的LM51571會在今年3Q上線TI官網)
LM51571 芯片應用于12VIN的幻象電源中,主要優點有:
● 寬輸入VIN
● 開關頻率不在AM頻段范圍內
● 擴寬頻譜以減小EMI
● 小尺寸:QFN-16 封裝 (3mm x 3mm)
● 集成了MOS管以減小整體設計尺寸
● 低靜態電流
3)LM51552MHz 寬輸入電壓、1.5A MOSFET 驅動器、非同步升壓控制器
LM5155 芯片應用于12VIN的幻象電源中,主要優點有:
● 開關頻率不在AM頻段范圍內
● 小尺寸:12pin-WSON 封裝 (3mmx2mm)
● 低靜態電流
● 低電流限制閾值以減小功耗損耗
● 允許同步實現高升壓比
如下是VIN=12V, VOUT=48V, IOUT=20mA的參考電路及負載瞬態響應仿真。不加LDO的情況下,輸出紋波為25.6mV。
3. 其他相關鏈接:
● 48V 輸出低噪聲幻象電源參考設計https://www.ti.com.cn/tool/cn/PMP40871 (原理圖,測試報告,BOM, GERBER…設計文件)
● 專業音頻應用中生成負電源軌的方案https://e2echina.ti.com/blogs_/b/power_house/posts/53194
免責聲明:本文為轉載文章,轉載此文目的在于傳遞更多信息,版權歸原作者所有。本文所用視頻、圖片、文字如涉及作品版權問題,請聯系小編進行處理。
推薦閱讀:






