【導讀】從事過電源開發的工程師都接觸過CCM、DCM、BCM這幾個詞匯,也能大致了解其含義,但是對于這幾個概念的由來,和為什么要搞清楚這幾個概念往往還是模糊的。 以圖所示的Buck電路圖為例,說明電源的工作模式。為了簡單的說明電源的工作模式,用仿真軟件模擬一個Buck電路用于展示幾種工作模式的情況。
從事過電源開發的工程師都接觸過CCM、DCM、BCM這幾個詞匯,也能大致了解其含義,但是對于這幾個概念的由來,和為什么要搞清楚這幾個概念往往還是模糊的。 以圖所示的Buck電路圖為例,說明電源的工作模式。為了簡單的說明電源的工作模式,用仿真軟件模擬一個Buck電路用于展示幾種工作模式的情況。
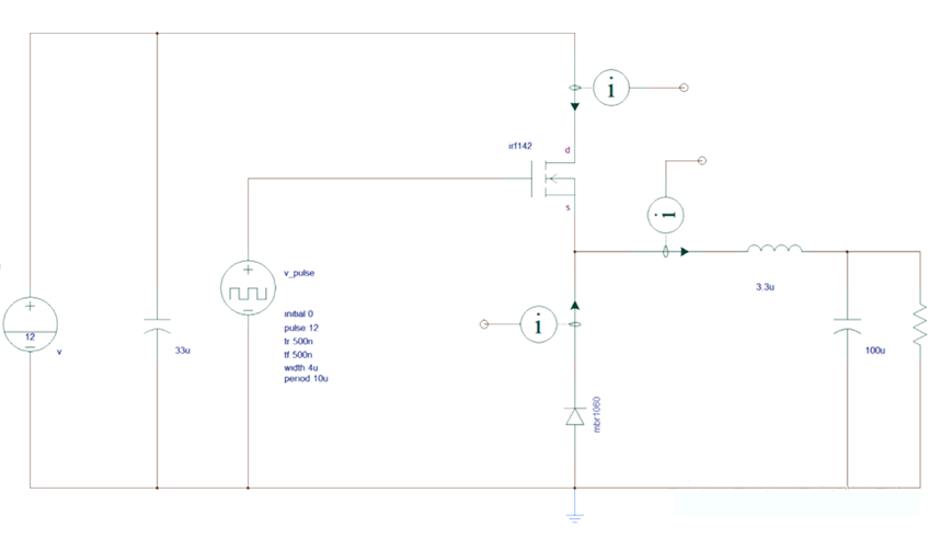
Buck電路圖 圖中,輸入電壓是12V,輸入電容是33uF。控制脈沖的電壓是12V,上升時間500ns,下降時間500ns,脈寬4us,周期10us。輸出電感是3.3uH。輸出電容是100uF。 (1)CCM、DCM、BCM的定義: CCM (ContinuousConduction Mode),連續導通模式:在一個開關周期內,電感電流從不會達到0A。或者說電感從不“復位”,意味著在開關周期內電感磁通從不會到0,功率管閉合時,線圈中還有電流流過。CCM模式電感電流波形如圖所示。
圖 CCM模式電感電流波形圖
DCM,(Discontinuous Conduction Mode)非連續導通模式:在開關周期內,電感電流總會到0,意味著電感被適當地“復位”,即功率開關閉合時,電感電流為零。DCM模式電感電流波形如圖 所示。
圖 DCM模式電感電流波形圖
BCM(Boundary Conduction Mode),邊界或邊界線導通模式:控制器監控電感電流,一旦檢測到電流等于0,功率開關立即閉合。控制器總是等電感電流“復位”來激活開關。如果電感值電流高,而截至斜坡相當平,則開關周期延長,因此,BCM變化器是可變頻率系統。BCM變換器可以稱為臨界導通模式或CRM(Critical Conduction Mode)。BCM模式電感電流波形如圖 所示。
圖 BCM模式電感電流波形圖
將三種模式下電感電流的波形放在一起對比,如圖 所示。
圖 三種工作模式的電感電流圖
(3)三種工作模式的特點: 以圖所示的非同步Buck電路為例,來說明三種工作模式的特點。
圖 非同步Buck電路圖
為了說明問題,我們只在仿真電路上修改了負載為2歐姆,增加I,使其更大,這樣電感電流是基于I進行變化的,紋波電流與0A距離更遠。非同步Buck電路仿真圖如圖 所示。
圖 非同步Buck電路仿真圖
圖7.8中的輸出電流為
開關點電壓和電感電流實測波形如圖7.9所示
圖 開關點電壓和電感電流實測波形圖
開關點電壓和電感電流仿真波形如圖 所示 圖中,紫色為IL電感電流,綠色為Vsw公共開關點電壓
圖 開關點電壓和電感電流仿真波形圖
非同步控制器的降壓變換器Buck工作于CCM,會帶來附加損耗。因為續流二極管反向恢復電荷需要時間來消耗,這對于功率開關管而言,是附加的損耗負擔。 BCM是一種特殊的CCM,它的電感的電流最小值為0。此時我們把負載調為3.6Ω,這樣讓紋波電流壓著0A,形成一個臨界的狀態。BCM模式仿真電路圖如圖所示。
圖 BCM模式仿真電路圖
BCM模式開關點電壓和電感電流實測波形如圖所示:
BCM模式開關點電壓和電感電流實測波形圖
BCM模式開關點電壓和電感電流仿真波形如圖所示。
圖 BCM模式開關點電壓和電感電流仿真波形圖
以非同步BUCK的DCM模式為例。 如果把負載調小,也就是IL電源的輸出電流變小了。相當于上面的紋波電流繼續往下移動,穿過0A的坐標線。由于二極管的正向導通性,上管關閉。所以電感上的電流不會出現負數(我們設定輸出方向為正方向)。此時就會出現電感上電流為0。DCM模式仿真電路圖如圖7.14所示。
圖 1.27 DCM模式仿真電路圖
DCM模式開關點電壓和電感電流實測波形如圖所示
圖 1.28 DCM模式開關點電壓和電感電流實測波形圖
DCM模式開關點電壓和電感電流仿真圖如圖7.16所示,黃色為電感電流,藍色為Vsw電壓
圖 DCM模式開關點電壓和電感電流仿真波形圖
(4)CCM與DCM比較: ①DCM能降低功耗的,DCM模式的轉換效率更高些; ②工作于DCM模式,在電感電流為0的時候,會產生振蕩現象; ③工作于CCM模式,輸出電壓與負載電流無關,當工作于DCM模式,輸出電壓受負載影響,為了控制電壓恒定,占空比必須隨著負載電流的變化而變化。
(來源:硬件十萬個為什么)
免責聲明:本文為轉載文章,轉載此文目的在于傳遞更多信息,版權歸原作者所有。本文所用視頻、圖片、文字如涉及作品版權問題,請聯系小編進行處理。
推薦閱讀:


