就普通照明而言,LED技術已經可以滿足生產高品質燈具的要求,但是具體生產高品質LED燈具時,則需要掌握電力電子學、光學和熱管理學等三個領域的知識。很少有同時精通于三個領域的工程師,而如果電源工程師還負責系統架構時,他多半會將更多精力放在控制輸出電流的精確度上。毫無疑問,精確度非常重要,但當我們的最終產品是一個燈具時,它發出的光的品質才是我們所關心的重點所在。
本文重點探討了如何對LED驅動電流進行嚴格控制,因為當我們關心輸出光品質時,對LED驅動電流的控制將會成為影響LED電源成本的重要因素。為了使用于LED供電電源設計的每分錢都充分發揮作用,我們在本文中提出了一個最佳方案——封閉實際光輸出的控制回路。
半導體照明這一新興領域的出現,使同時專長于電力電子學、光學和熱管理學(機械工程)這三個領域的工程師成為搶手人才。目前,在三個領域都富有經驗的工程師并不很多,而這通常意味著系統工程師或者整體產品工程師的背景要和這三大領域相關,同時他們還需盡可能與其他領域的工程師協作。
系統工程師常常會把自己原領域養成的習慣或積累的經驗帶入設計工作中,這和一個主要研究數位系統的電子工程師轉去解決電源管理問題時所遇到的情況相同:他們可能依靠單純的模擬,不在試驗臺上對電源做測試就直接在電路板上布線,因為他們沒有認識到:開關穩壓器需要仔細檢查電路板布局;另外,如果沒有經過試驗臺測試,實際的工作情況很難與模擬一致。
在設計LED燈具的過程中,當系統架構工程師是位元電子電力專家,或者若電源設計被承包給一家工程公司時,一些標準電源設計中常見的習慣就會出現在LED驅動器設計中。一些習慣是很有用的,因為LED驅動器在很多方面與傳統的恒壓源非常相似。兩類電路都工作在較寬的輸入電壓范圍和較大的輸出功率下,另外這兩類電路都面對連接到交流電源、直流穩壓電源軌還是電池上等不同連接方式所帶來的挑戰。
電力電子工程師習慣于總想確保輸出電壓或電流的高精確度,對LED驅動器而言并不是很好的習慣。諸如FPGA和DSP之類的數位負載需要更低的核心電壓,而這又要求更嚴格的控制,以防止出現較高的誤碼率。因此,數位電源軌的公差通常會控制在±1%以內或比它們的標稱值小,也可用其絕對數值表示,如0.99V至1.01V。在將傳統電源的設計習慣引入LED驅動器設計領域時,帶來的問題就是:為了實現對輸出電流公差的嚴格控制,將浪費更多的電力并使用更昂貴的元件,或者二者兼而有之。
善用每一分預算
理想的電源是成本不高,效率能達到100%,并且不占用空間。電力電子工程師習慣了從客戶那里聽取意見,他們也會盡最大力量去滿足那些要求,力圖在最小的空間和預算范圍內進行系統設計。在進行LED驅動器設計時也不例外,事實上它面對更大的預算壓力,因為傳統的照明技術已經完全實現了商品化,其價格已經非常低廉。所以,花好預算下的每一分錢都非常重要,這也是一些電力電子設計師工程師被老習慣“引入歧途”的地方。
要將LED電流的精確度控制到與數位負載的供電電壓的精度相同,則會既浪費電,又浪費錢。100mA到1A是當前大多數產品的電流范圍,特別是目前350mA(或者更確切地說,光電半導體結的電流密度為350mA/mm2)是熱管理和照明效率間常采納的折衷方案。控制LED驅動器的積體電路是矽基的,所以在1.25V的范圍內有一個典型的帶隙。要在1.25V處達到1%的容差,亦即需要±12.5mV的電壓范圍。這并不難實現,能達到這種容差或更好容差范圍的低價電壓參考電路或電源控制IC種類繁多,價格低廉。當控制輸出電壓時,可在極低功率下使用高精度電阻來回饋輸出電壓(如圖1a所示)。為控制輸出電流,需要對回饋方式做出一些調整,如圖1b所示。這是目前控制輸出電流的唯一且最簡單的手段。
圖1a:電壓回饋; 圖1b:電流回饋(點擊圖片查看高清原圖)
[page]深入研究之后,就會發現這樣做的一個主要缺點是:負載和回饋電路二者是完全相同的。參考電壓被加在與LED串聯的一個電阻上,這意味著參考電壓或LED電流越高,電阻消耗的功率越大。所以,第一代專用LED驅動積體電路的參考電壓要遠低于現在的產品,這類似于電池充電器。電壓更低意味著功耗更低,也意味著更小、更便宜、更低損耗的電流檢測電阻。在圖1b所示的簡單的低端回饋環境下,200mV是常規的電壓選擇。但是,要在200mV參考電壓下實現±1%的容差,則需要一個價格很高的積體電路,此時相對于標稱參考電壓的容差為±2mV。盡管這并不是不可能實現的,不過更高的精度需要更高的成本。±2mV的容差需要高精度電壓參考所需的生產、測試和分級技術,此時,附加成本應花費在更智慧的LED驅動器上。新的費用的價值是增加了一個反饋回路,借助該回路,可以利用光輸出(而非電流輸出)來控制如何驅動LED。
測量光輸出
就像數位產品設計師在電源設計中遇到不確定問題時會采取模擬解決問題那樣,電力電子工程師出身的系統架構師在進行LED燈具設計時會想到高精度的輸出。LED制造商已經清楚的表明,光通量與前向電流成正比。利用相同的電流驅動所有LED,那么每個LED會產生相同的光通量。因此,電力電子工程師就會得出結論:高精確度的電流是必須的。這樣一來,他們就忘記了光輸出的流明和勒克斯值(而不是安培值)才是重點。測量電流是很容易的,而相對的,測量光則需要昂貴的大型設備,如圖2所示的積分球,而大部分電子工程師對積分球都不太了解。

圖2:光學積分球截面圖
另外,即使容差為±0.1%的電流源(其價格會相當高)有巨大的市場價值,它對在實際光輸出中產生嚴格的容差值上沒有什么作用。透過觀察LED光通量的分級可以確定這一點。表1給出了世界三大頂級電力光電半導體制造商的高階冷白光LED在350mA和25℃下的光通量分級結果。注意最后一列是各分級的容差平均值,而不是所有光通量分級范圍內的容差。
表1:全球前二大光電半導體制造商的高階冷白光LED在350mA和25℃下的光通量分級結果
[page]計算光輸出精度
了解到來自單個通量分級的LED光輸出會有±3%到±10%的容差之后,系統工程師可能會因此得出結論:驅動電流容差值必須是越嚴格越好。然而從統計學角度來看,該觀點并不正確。一個常見的但不正確的假設是:任何值的整體容差都等于最壞條件下各值的簡單加總僅。為LED供電的電流源的容差和LED光通量的容差是互不相關的──它們在最初階段就已相互獨立。對于不相關的兩個因數X和Y,整體容差Z并不是X和Y的容差之和,而是應該利用下述運算式進行計算:

表2和圖3給出了整體容差和一列假設電流源容差的對比情況,此時假設LED光輸出在350mA的區域內隨前向電流呈線性變化。

圖3:光輸出整體容差與電流源容差的對比
表2:整體容差和一列假設電流源容差的對比
根據方程1可以發現,最低容差因數的作用大于其他,而且實際的整體容差值要遠優于各個因數在最壞情況下的容差的和,尤其是當其中一個因數遠好于其他因數時。觀察圖3,電流源容差的最合理的目標是將其控制在LED光輸出的容差范圍內。記住一點:出于成本考慮,許多燈具會使用來自不同分級的LED。
高品質LED燈要求更多的回饋
LED制造商和他們的分銷伙伴正努力地改進產品的光通量容差,在合理的成本范圍內提供更細的分級。對于希望產品可使用5年或50,000個小時,并在使用期內保持整體光輸出不變的設計師而言,即使想滿足最密集的通量分級和設定0.1%的容差電流源也很難實現。因為熱量和隨著時間延長而產生的性能衰減等兩個重要因素會降低LED的光通量,即使電流源容差和LED光通量容差都達到0.001%也無法解決該問題。考慮到這些損耗,高品質固態照明產品設計師必須找到具有額外反饋回路的電源,也即找到熱量和光源。為此需要進行調光控制,可以對輸出電流進行線性控制和PWM(脈寬調變)控制的積體電路便成為最佳選擇。
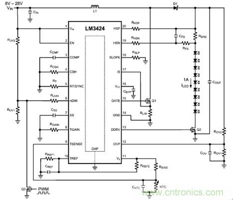
美國國家半導體的LM3409和LM3424都是LED驅動器控制IC,它們是適用于半導體照明的第二代電流源。二款產品均可透過可變電阻器或電壓源來控制平均的LED電流值,并且可為PMW(脈寬調變訊號)調光訊號提供專門的輸入訊號。除了線性控制回路外,LM3409和LM3424的類比調節功能也讓系統設計師可以在權衡輸出電流精度及尺寸、成本和電流檢測電阻的功耗間做出自己的選擇。

圖4:LM3409/09HV降壓LED驅動器
圖4所示的LM3409/09HV控制降壓電路,是功率LED驅動器中最常用的電路模式。圖5中的LM3424可以作為升壓穩壓器LED驅動器,也可以作為降壓/升壓、SEPIC(單端主電感轉換器)、反激式甚至是‘’懸浮‘’降壓電路。

圖5:LM3424升壓LED驅動器需要光控制的應用領域
路燈是一個很好的光源示例,因為它有嚴格的法定標準限制。對于公路用路燈,歐盟國家規定了其最小和最大的光輸出及照明模式。對于符合此規定并提供五年或更長使用壽命的LED路燈來說,設計時必須考慮到熱量引起的即時光通量損失和更長時間下性能下降帶來的通量損失。一種很自然的方法是使用光感測器,比如構成線性控制回路的光電二極體。在系統啟用的第一天,應當就僅使用整體可用驅動電流的一部分,這樣做是考慮到隨著時間推移,驅動電流將慢慢增至一個上限,籍此保證光輸出恒定。可以將光電二極體偏置,并轉換為一路脈寬調變訊號,這將有助于在調光范圍內維持更加恒定的相對色溫,其線性控制回路更加簡單,一般而言調光范圍也比較小。根據不同的時間、運動感測器或其他節省功耗的措施,對光輸出進行控制時,PWM控制將更加有用。圖6給出了具有更長壽命、光輸出恒定的LED燈的假定的原理圖。

圖6:PWM(脈寬調變)用于日/夜控制,線性控制用于光輸出
本文小結
輸出電流精度只是評價LED驅動器性能的一個方面,但是當LED本身的光通量容差保持在遠高于±1%的水準時,即使對電流源容差和數文書處理器中電壓軌的容差要求一樣嚴格,也幾乎沒有任何意義,平均LED電流容差應當差不多等于光通量容差。本文基于單個分級的誤差示意了一種理想情況,并給出了一些更加實際的例子,這些例子使用兩個或更多分級的LED,其容差也可更輕松地達到±5%、±10%或更高。在額外的控制回路中,應該將錢用于1%的電流控制,并將電力用在更高的檢測電壓上都可。有些LED燈會更強調簡單實用和低成本,此時即使采用線性調光也會顯得過于復雜和昂貴,但如果想要發揮LED全部性能的燈具就需要使用線性控制或PWM(脈寬調變控制)方式或者二者協調使用,從而提升產品性能和壽命。

表3:相同的LED所具有的高階兩級、三級、四級光通量分級下的容差值






