- BP2808電路基本工作原理
- LED日光燈應用方案設計
- 應用技術關鍵
- 采用恒流補償與源極驅動
- 采用低壓開關MOS管
BP2808基本工作原理
BP2808是專門驅動LED光源的恒流控制芯片。BP2808工作在連續電流模式的降壓系統中,芯片通過控制LED光源的峰值電流和紋波電流,從而實現LED光源平均電流的恒定。芯片使用非常少的外部元器件就實現了恒流控制、模擬調光和PWM調光等功能。系統應用電壓范圍從12VDC到600VDC,占空比最大可達100%;適用于交流85V-265V寬電壓輸入,主要應用于非隔離的LED燈具電源驅動系統。BP2808采用專利技術的源極驅動和恒流補償技術,使得驅動LED光源的電流恒定,從交流85V-265V范圍內變化小于±3%。結合BP2808專利技術的驅動系統應用電路,使得18W的LED日光燈實用方案,在交流85V-265V范圍內系統效率高于90%。在交流85V-265V輸入范圍內,BP2808可以驅動從3W到36W的LED光源陣列,因此廣泛應用于E14/E27/PAR30/PAR38/GU10等燈杯和LED日光燈。
BP2808具有多重LED保護功能包括LED開路保護、LED短路保護、過溫保護。一旦系統故障出現的時候,電源系統自動進入保護狀態,直到故障解除,系統再自動重新進入正常工作模式。復用DIM引腳可進行LED模擬調光、PWM調光和燈具系統動態溫度保護。BP2808采用SOP8封裝。
LED日光燈應用典型方案設計
LED日光燈的LED光源燈條電源驅動方案有很多種,目前非隔離方案因其效率高、體積小、成本低而占主流,而用PWMLED驅動控制器來做LED日光燈驅動電源的又占絕大多數。事實上傳統的熒光日光燈都是非隔離方案。
以AC176V—264V全電壓輸入為例,采用BP2808為主芯片來設計負載為小功率多顆LED光源多串、多并的LED日光燈時,整個系統方案的設計方框圖如圖1所示。全電路由抗浪涌/雷擊保護、EMI濾波、全橋整流、無源功率因素校正(PPFC)、啟動電壓(包括前饋補償、開機后的饋流供電、驅動變軟)、恒流補償、PWM控制、源極驅動、LED光源陣列,以及采樣電阻、Toff時間設定、儲能電感、續流二極管等各部分組成。

圖118WLED日光燈系統方案設計方框圖
LED光源陣列設計為0.06W白光LED(SMT或草帽燈)24個串聯、12串并聯的方案,驅動288個小功率WLED,總功率18W。全電壓18WLED日光燈開關恒流源的設計電路如圖2所示,其各部分的功能如紅字所標注。圖中抗雷擊和EMI濾波組成EMC電路,饋流供電是利用已經做在芯片內部的整流二極管來實現的。

圖218WLED日光燈的實用電路圖
從AC220V看進去,交流市電入口接有1A保險絲F1和抗浪涌/雷擊的壓敏電阻Vz1;之后是EMI濾波器,由Ld1、Lc1和Cx1、Cx2組成;DB1是全橋整流器,內部是4個高壓硅二極管;CE1、CE2、R10、D2~D4組成無源功率因數校正電路;BP2808芯片由R15、R16啟動電阻降壓經R17、C3前饋補償,并由Dz1、C2、R18與BP2808內部電路組成專利的恒流補償電路穩壓后給BP2808控制電路供電,系統啟動后由于控制電路本身靜態電流小,以及芯片內部存在從OUT到VCC的饋流二極管可向BP2808提供工作電源,此時電阻R15-17上通過的電流將大大降低,因而總的系統功耗也大大降低,系統效率得到明顯提高。
專利的源極驅動電路由MOS管Q1、D6、Rg、Rt、Rcs與BP2808內部電路組成,其顯著特點是有效降低功耗、提高恒流精度。源極驅動方式的驅動電路使系統消耗電流減少,尤其是減少了傳統的高壓差供電通路中類似R15-17上的電流,從而降低了功耗,提高了效率。D6、Rg可使開關開通驅動變軟,關斷驅動保持較強,既改善EMI,又盡量不犧牲效率。與LED光源并聯的輸出濾波電容C0用以減少LED光源上的電流紋波。
BP2808的CS端采集電流采樣電阻Rs1~Rs2上的峰值電流,由內部邏輯在單周期內控制OUT腳信號的脈沖占空比進行恒流控制,輸出恒流與D5、LM1的續流電路合并向LED光源恒流供電。LED光源陣列組合改變時,電阻Rs1~Rs2的阻值也要隨之改變,使整個電路的輸出電流滿足LED光源陣列組合的要求。
[page]
PCB板的排列是做好產品的關鍵,因此PCB板的走線要按電力電子安全規范要求來設計。本電路可通用于T10、T8日光燈管,因兩管空間大小不同,二塊PCB的寬度將不同,要降低所有零件的高度,以便放入T10、T8燈管。圖3是T10恒流源板的實物照片,30個組件安裝0.8毫米厚的環氧單面印制板上。

圖318WLED日光燈開關恒流源的實物照片
如是設計AC85V--264V全電壓輸入,又要考慮PFC,可將LED光源陣列設計成0.06W白光LED12個串聯、24串并聯方案。BP2808做LED日光燈電源驅動電源設計時,建議輸出電壓<100VDC、電流<600mA。
目前可使用的LED日光燈驅動IC有好幾種,其性能參數都有差異,現列表1供設計選型參考。從中可見BP2808的固定Toff工作模式、100%占空比、芯片工作電流僅0.2mA、效率達92%、恒流補償和使用獨特的源極驅動模式等特性,使其具有適用于LED照明燈具的明顯優勢。
表1LED日光燈驅動IC產品性能參數比較表

BP2808的關鍵技術
恒流補償與源極驅動二個專利應用電路使BP2808應用更顯方便和更具特色。從圖4可見,BP2808GND與LN的內部電路與R3、C3、R4、Dz1、C2組成恒流補償的專利應用電路;BP2808Vcc、CS與OUT的內部電路與Q1、D6、Rg、Rt、Rcs組成源極驅動的專利應用電路。

圖4恒流補償與源極驅動二個專利應用電路
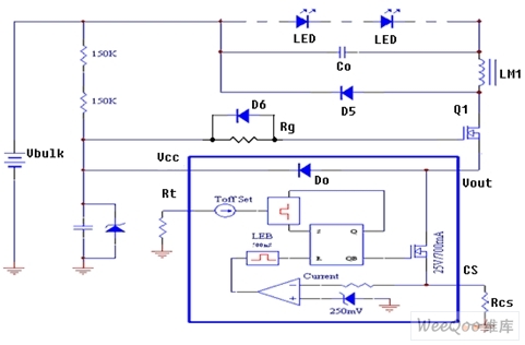
圖5是源極驅動控制電原理路,從中可見BP2808內部的低壓開關MOS管(700mA)漏極連接到外部功率開關MOS管Q1的源極,而其源極連接到采樣電阻RCS的一端以及第一比較器的輸入端,其柵極連接到RS觸發器的輸出端。外部功率開關MOS管Q1的漏極輸出電流經儲能電感直接驅動LED光源。芯片內的Do是饋流二極管,在BP2808啟動工作后,從OUT到VCC的饋流經Do整流向BP2808提供工作電源。

圖5源極驅動控制電原理路
采用源極驅動,可以有效減少驅動電路電流消耗、降低功耗、提高效率;傳統的高壓差供電通路中為了將整流后的直流高壓降至PWM芯片所需要的低壓工作電壓,采用低阻大功率電阻降壓,器件發燙,自耗功率很大。
隔離與非隔離的多種LED燈具驅動設計應用
BP2808還可應用于設計隔離與非隔離的球泡燈、PAR燈、筒燈、嵌燈、庭院燈、防爆燈、洗墻燈、臺燈、工作燈、可控硅調光燈等LED光源燈具的驅動電源。非隔離的燈具其設計原理可延用前述LED日光燈應用典型方案設計思路,改變LED光源陣列的排列,可以變換成各款不同、形形式式的LED燈具,針對各種LED燈具對驅動電源的不同要求,可以改變電源的輸出特性設計來滿足各不相同的需求。如可控硅調光控制就可在應用電路上動腦筋,增加在切相電源中提取導通角信息線路,并根據該信號來控制LED光源的驅動電流,以得到調光的效果。



