中心議題:
- 節省燃料的汽車啟動/ 停止電子系統設計
- 典型的LTC3859A 啟動/ 停止應用電路原理圖
許多汽車制造商設計了一種節省汽車燃料的巧妙方法,就是運用了被稱為“啟動/停止”系統的新概念。該系統在汽車處于停頓狀態或空檔位置時將自動關閉引擎,并在駕駛者再次踩壓離合器踏板時立即重新起動引擎。 凌力爾特公司的三路輸出DC/DC 控制器LTC3859A,該器件將一個同步升壓型控制器和兩個同步降壓型控制器集成在單個封裝之中,從而避免那些需要4V 以上工作電壓的電子系統在引擎重新起動的過程中發生復位。
自動啟動/停止功能可在汽車每次完全停穩時關閉引擎,并自動重新發動引擎,因而有助于減少燃料消耗及尾氣排放。與未裝備此類系統的汽車相比,在城市交通環境中其耗油量的節省幅度可高達8%。還有一個額外的好處就是能夠降低其二氧化碳排放量。
啟動/ 停止系統的原理
如果引擎不運轉,就不會消耗燃料。當不需要引擎工作時,自動啟動/ 停止系統功能將自動關閉引擎。在交通擁堵或者甚至在走走停停的交通狀況下,只需將汽車置于空檔位置并把腳從離合器上移開就將啟動此項功能。信息顯示器上的一條“啟動/ 停止”消息將表示“引擎已被關閉”。如欲重新發動引擎,則踩下離合器、掛檔,汽車將馬上快速恢復工作狀態,即刻就能繼續行駛。
自動啟動/ 停止功能并不會影響駕駛的舒適性和安全性。比如,在引擎達到某個理想的運行溫度之前,該功能不會被啟動。這一原則同樣適用于以下情形:空調尚未將車廂調節至期望的溫度、電池尚未充足電或駕駛者轉動了方向盤。
自動啟動/ 停止功能由一個監視來自所有相關傳感器之數據的中央控制單元負責協調,包括起動電機和交流發電機。出于舒適性或安全性的需要,該控制單元還可自動重新發動引擎。例如:倘若車輛開始行駛、電池電荷量降至過低的水平或擋風玻璃上形成了冷凝水。此外,大多數系統還能夠區別出短暫停頓與旅程終止之間的差別。如果駕駛者的座椅安全帶松開、或者車門或后備箱敞開,則該系統不會重新發動引擎。假如有必要的話,撳壓一個按鈕就可以完全撤消自動啟動/ 停止功能。
然而,當引擎重新發動且某個信息娛樂系統處于開啟狀態或存在任何其他需要5V 以上電壓的電子設備時,12V 電池有可能5V 以下,從而導致此類系統復位。有些信息娛樂系統采用一個5V 和8.5V 的工作輸入電壓,而此電壓是由一個依靠汽車電池工作的降壓型轉換器饋送的。如果在引擎重新起動期間輸入電壓降至5V 以下,則這些系統將在DC/DC 轉換器僅能對輸入電壓進行降壓操作的時候復位。顯然,如果在觀看視頻或聆聽CD 的過程中,每次汽車重新起動時這些視聽系統就自動復位,將是用戶無法接受的。
一款新型解決方案
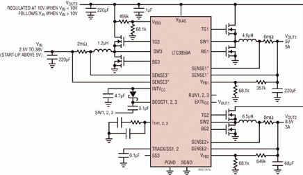
幸運的是, 凌力爾特公司推出了一款三路輸出DC/DC 控制器LTC3859A,該器件將一個同步升壓型控制器和兩個同步降壓型控制器集成在單個封裝之中。同步升壓型轉換器輸出向降壓型轉換器饋電以保持一個足夠高的電壓,從而避免那些需要4V 以上工作電壓的電子系統在引擎重新起動的過程中發生復位。此外,當從汽車電池至升壓型轉換器的輸入電壓高于其編程輸出電壓時,它將在100% 的占空比條件下運行,并簡單地將輸入電壓直接傳送至降壓型轉換器,從而最大限度地降低了功率損失。圖1 示出了LTC3859A 的原理圖,當電池電壓降至10V 以下時,由同步升壓型轉換器向同步降壓型轉換器提供10V 電壓。除了為兩個降壓型轉換器供電之外 ( 本例為5V/5A 和8.5V/3A),升壓型轉換器還可被用作“第三輸出”,能夠提供一個額外的2A 輸出。

圖1:典型的LTC3859A 啟動/ 停止應用電路原理圖
[page]
該器件的其他特點包括用于IC電源和柵極驅動的內置LDO、可編程軟起動、電源良好信號和外部VCC控制。VREF 準確度在-40℃至85℃的工作溫度范圍內為±1%,LTC3859A采用38 引腳SSOP 封裝或38 引腳5mmx7mm QFN 封裝。
延長電池的工作時間
對于任何在系統其余部分關斷的情況下需要一根“始終保持接通”的電源總線的電池供電型系統而言,節省電池能量都是必須的。這種狀態通常被稱為“睡眠”、“待機”或“空閑”模式,只要求系統具有非常低的靜態電流。在有可能包括諸多電氣電路的汽車應用中,為節省電池能量而要求實現低靜態電流顯得特別重要。在待機模式中,此類系統的總電流消耗必需盡可能低;而且,隨著汽車的運行越來越多地依賴電子系統,汽車制造商所面臨的節省電池能量的壓力在持續地增加。
在睡眠模式中 ( 升壓型轉換器和兩個降壓型轉換器中的一個處于接通狀態),LTC3859A 僅吸收區區75μA的電流。當所有三個通道均接通并處于睡眠模式時,LTC3859A 的吸收電流只有100μA,從而顯著地延長了空閑模式中電池的工作時間。這是通過將器件配置為進入高效率的突發模式(Burst Mode®) 操作狀態來實現的,在此操作模式中,LTC3859A 向輸出電容器輸送簡短的電流脈沖,隨后是一個睡眠周期,此時僅由輸出電容器將輸出功率傳遞至負載。圖2 示出了說明其工作原理的概念性時序圖。

圖2:LTC3859A 的突發模式操作電壓線圖。
突發模式輸出紋波與負載無關,唯一將會變化的是睡眠間隔的長度。在睡眠模式中,大部分內部電路都被關斷,只有用于實現快速響應的關鍵電路除外,從而進一步減小了其靜態電流。當輸出電壓的降幅足夠大時,睡眠信號電平走低,控制器通過接通頂端的外部MOSFET 恢復標準的突發模式操作。另一方面,也存在這樣的情況,用戶希望器件在輕負載電流條件下工作于強制連續模式或恒定頻率脈沖跳躍模式。這兩種模式的配置均很容易,它們的靜態電流較高而峰至峰輸出紋波則較低。
負載突降/ 效率/ 解決方案尺寸“負載突降”這一術語指的是起動電機被關閉之后所發生的感應沖擊。對于一個汽車用12V 鉛酸電池系統來說,此浪涌電壓一般被箝位于36V( 最大值)。該浪涌要求控制器、MOSFET 及關聯的組件能在箝位電壓下工作。這些較高電壓器件 ( 例如:40VMOSFET) 會導致效率下降,必須謹慎地將這種不良影響降至最低。當采用圖1 中的電路時,每個電壓軌的效率高于92% ( 如圖3 所示)。為清楚起見,分別示出了每個降壓和升壓部分的效率。此外,圖4 還示出了這款電路的布局和尺寸,其中最高的部件達4.8mm。

圖3:LTC3859A 效率與負載電流的關系曲線 ( 針對不同的轉換器部分)。

圖4:LTC3859A 演示電路板的尺寸和布局 (a) 頂面 (b) 底面
啟動和關斷LTC3859A 的三個通道可采用RUN1、RUN2 和RUN3 引腳單獨關斷。把這些引腳中的任一個拉至1.2V 以下都將關斷用于對應通道的主控制環路。而把所有三個引腳全部拉至0.7V以下將停用所有的控制器和大多數的內部電路,包括內置的LDO。在這種狀態下,LTC3859A 僅吸收8μA 的靜態電流。
軟起動或跟蹤
[page]
軟起動或跟蹤
兩個降壓型控制器的TRACK/SS1和TRACK/SS2 引腳可用于調節軟起動接通時間或在啟動期間對兩個或更多的電源進行“重合”或“比例式”跟蹤。這些關聯曲線示于圖5,并同時在主電源與從電源的TRACK/SS 引腳之間布設了一個電阻分壓器。

圖5:LTC3859A 輸出電壓跟蹤:(a) 重合跟蹤 (b) 比例式跟蹤。
保護功能
LTC3859A 可配置成利用DCR( 電感器電阻) 或一個檢測電阻器來檢測輸出電流。至于選擇兩種電流檢測方案當中的哪一種,在很大程度上取決于成本、功耗和準確度的綜合權衡。DCR 日益受到歡迎,原因是其可省去昂貴的電流檢測電阻器且效率較高,尤其是在大電流應用中。LTC3859A 擁有用于降壓通道的電流折返功能,以在輸出短路至地時幫助限制負載電流。
內置比較器負責監視降壓輸出電壓,并在輸出大于其標稱輸出電壓的10% 時指示出現了過壓情況。當檢測到這種狀況時,頂端MOSFET 關斷而底端MOSFET 接通,直到過壓狀態被清除為止。只要過壓狀態持續存在,底端MOSFET 就將連續保持接通。如果輸出電壓回歸至一個安全的電平,則自動恢復正常操作。
在較高的溫度條件下,或者內部功耗導致芯片內部產生過量的自發熱時,過熱停機電路將關斷LTC3859A。當結溫超過大約170℃時,過熱保護電路將停用內置的偏置LDO,從而導致偏置電源降至0V 并以一種有序的方式有效地關斷整個LTC3859A。一旦結溫回落至155℃左右,LDO 將重新接通。
結論
可節省燃料的汽車啟動/ 停止系統在今后的幾年里將繼續發展。對于車載信息娛樂及導航系統的供電,以及需要高達甚至超過5V 電壓以實現正確運作的磁盤驅動器的供電,必須謹慎從事。此類系統在輸入電壓因引擎重新發動而降至穩壓范圍之外時會發生復位。LTC3859A 提供了一款解決方案,它可利用其內置的同步升壓型控制器將電池電壓提升一個安全的工作電平。LTC3859A 將一個同步升壓型控制器與兩個同步降壓型控制器整合在一起,非常適合于給眾多的汽車電子設備供電,可在引擎重新發動時保持針對所有輸出電壓的穩壓作用。




